Convertible top reset after battery replacement

gookah

Zorg Guru (IV)
Supporter
British Zeds
Joined
Dec 7, 2011
Points
170
Location
Shropshire
Model of Z
2.8 Z3
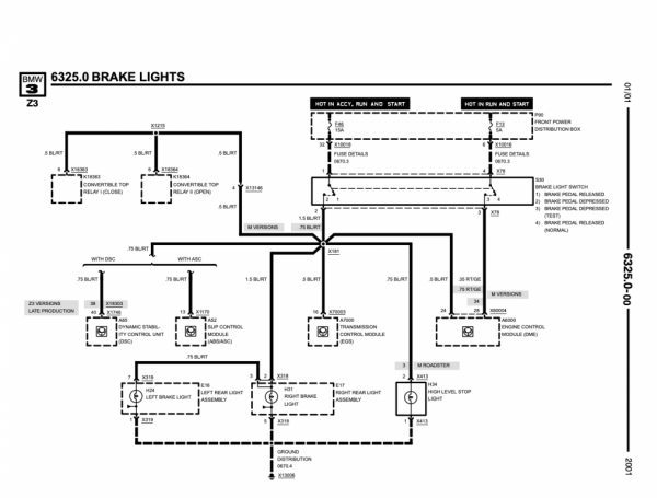
The brake switch does indeed have two circuits, but one is used for the DME as a switch integrity test circuit.
It's a belt and braces test that sends a second simultaneous signal to determine that the pedal is, or is not, actually pressed.

The other switch contacts link all other circuits together, including roof and brake lights, so if brakes lights are on then roof should have +12v as that side of the switch is working.

20201123_121912.jpg
 

Mihir Korke

Regular Member
Joined
Oct 23, 2019
Points
14
Model of Z
3.0
So you suggest I change that switch anyways. Seems like an easy job
 
Top